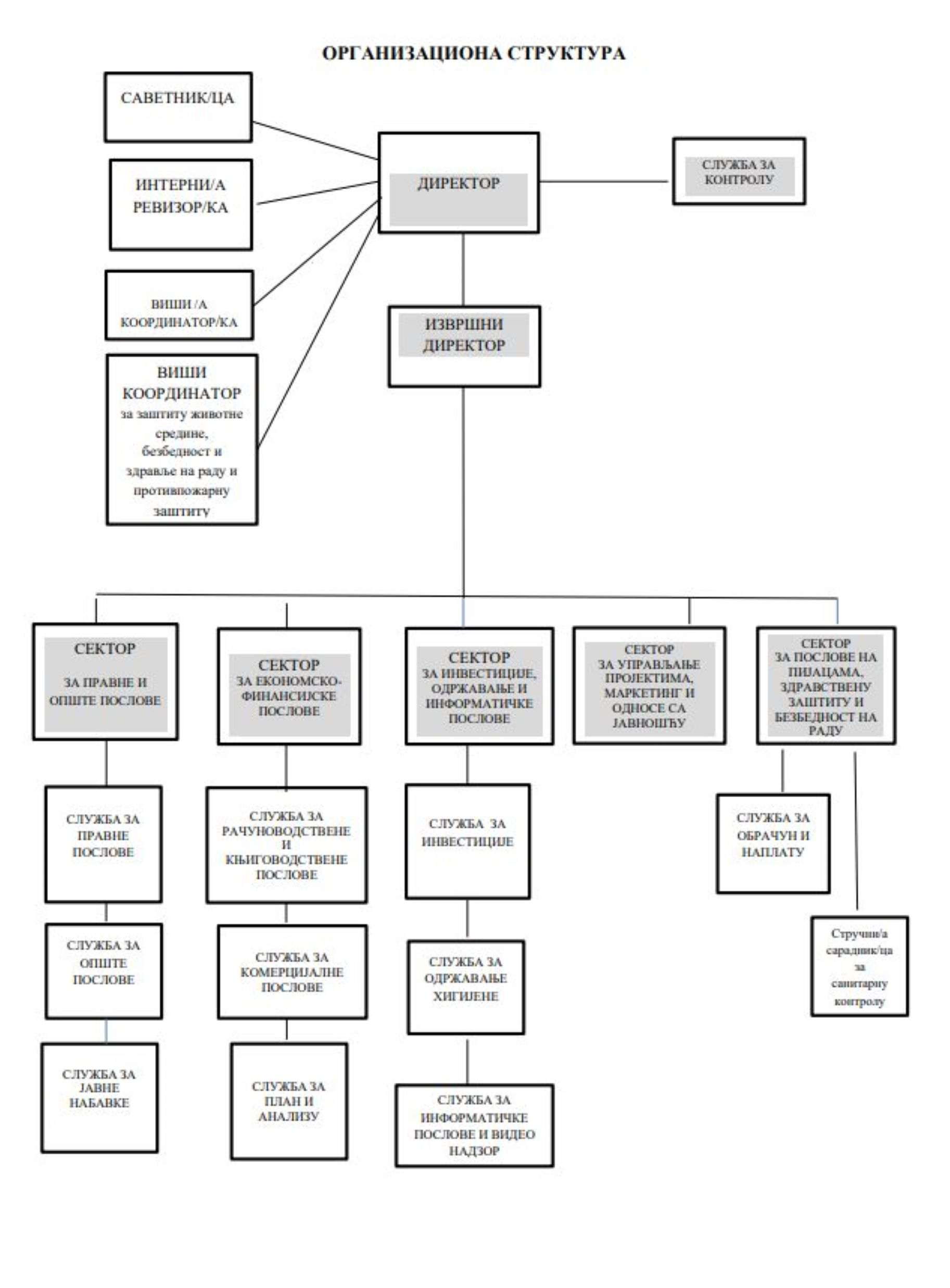
Organizaciona šema

PDF verziju organizacione šeme možete preuzeti >LATINICA | ĆIRILICA



Organizaciona šema JKP "Tržnica" Novi Sad

Kontakt


Adresa direkcije

21101 Novi Sad

Žike Popovića 4

Tel: +381 (0)21 48 08 555

Faks: +381 (0)21 48 08 560

E-mail: office@nstrznica.co.rs

E-mail: trznicans@gmail.com

Služba za komercijalne poslove

Tel: +381 (0)21 48 08 521

Tel: +381 (0)21 48 08 518

Radno vreme blagajne: svakog radnog dana od 7.00 do 14.00 časova

Služba za marketing

Tel: +381 (0)21 48 08 533

0800/111-125 (besplatan poziv)

Pišite nam

Za sva pitanja, primedbe, sugestije, napišite nam poruku. Odgovorićemo u najkraćem mogućem roku.